行業資訊
公路工程設計行業的競爭格局,你有了解嗎?
隨著十八屆三中全會提出“讓市場在資源配置中發揮決定性作用”,勘察設計行業 “放管服”改革的不斷深化,原先行業內某些資質壁壘正在打破,事業單位體制改革正在加快進行,行業市場化程度不斷提升,地域性特征不斷弱化。如今,公路工程設計行業凸顯為多元化競爭的趨勢,競爭主體主要有央企巨頭、區域龍頭、江浙民營企業以及眾多中小勘察設計企業。截至2015年底,公路工程設計類企業共740家,其中國有企業有199家,有限責任公司395家,股份有限公司42家,私營企業68家,港澳臺商投資企業和外商投資企業共3家。不完全統計,在A股市場上與公路工程設計相關的企業主要有8家。
01央企巨頭
央企巨頭作為中國工程建設市場的領導者,基本上都入圍世界500強,主要以中國交建、中國中鐵等為代表。他們技術力量雄厚、品牌影響力大,資質齊全,業務遍布國內外。
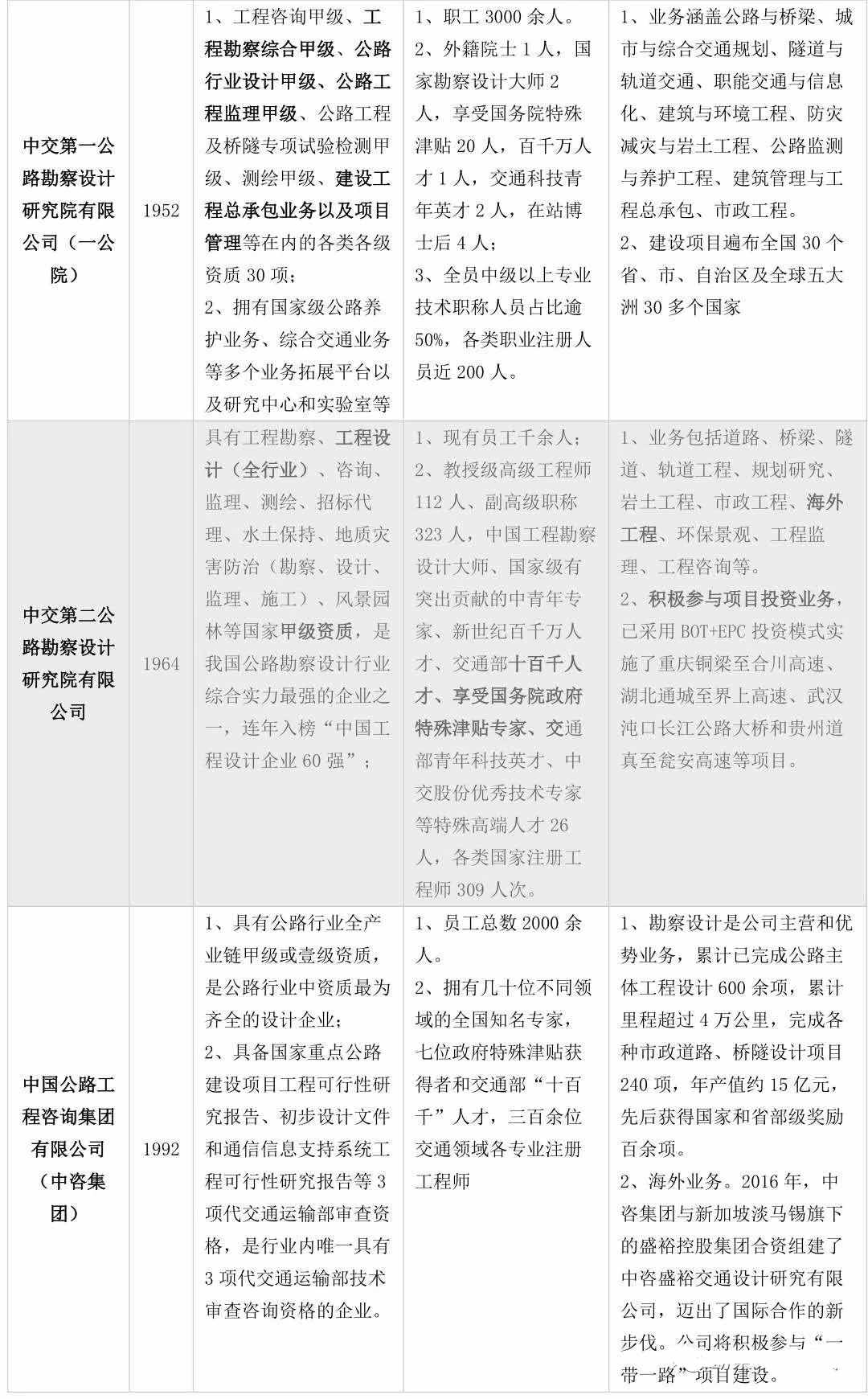
這些央企巨頭主要通過下設子公司的形式參與公路工程設計市場。具體來看,中國交建體系下主要有6家一級全資子公司參與公路勘察設計,具體見下表1。
表1:中交體系下與公路勘察設計相關的全資子公司基本情況


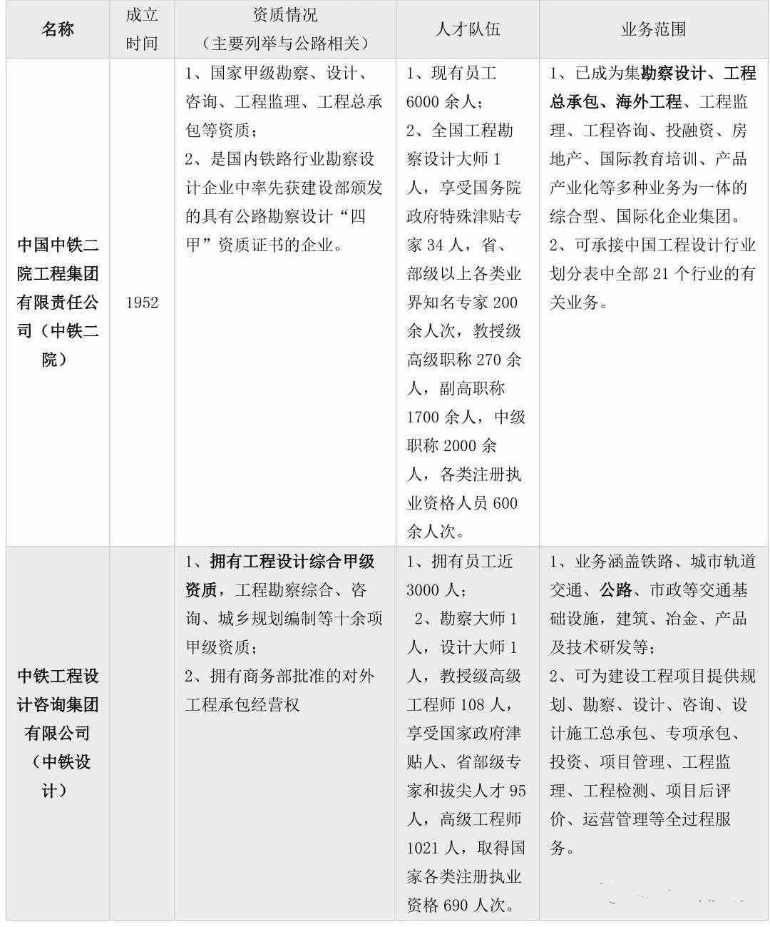
中國中鐵股份有限公司旗下的勘察設計企業主要憑借強大的技術優勢和人才隊伍,積極拓展業務領域,逐漸成為綜合性的企業集團。目前,業務拓展到公路勘察設計行業的主要有中鐵二院和中鐵設計。
表2:中鐵體系下與公路勘察設計相關的全資子公司基本情況

02區域龍頭
區域龍頭以省市交通規劃設計院為代表,如浙江省交通規劃設計研究院、云南省交通規劃設計研究院等,利用地方優勢占據了一定的市場份額。比較典型的企業主要有:
-
浙江省交通規劃設計研究院。擁有公路、水運、勘察、市政、建筑、工程咨詢和工程總承包等8 項甲級資質,先后獲得國家和省部級以上設計咨詢獎100 多項,部省級科學技術獎20 多項。
-
廣東省公路勘察規劃設計院股份有限公司。持有國家頒發的工程勘察綜合類甲級、公路行業(公路、特大橋梁、特大隧道、交通工程)設計甲級等資質,先后榮獲國際、國家及省(部)級優秀勘察設計、科技進步等獎達200 余項。
-
中設設計集團股份有限公司(股票名稱:中設集團,股票代碼:603018)。原江蘇省交通規劃設計院股份有限公司,2014年成功登錄中國主板市場,2016年更名為中設設計集團股份有限公司。擁有工程咨詢單位甲級資質、工程招標代理機構甲級資質、環境影響評價乙級、工程勘察綜合類甲級資質、工程設計綜合甲級資質、公路工程及機電工程監理甲級資質、公路工程綜合、公路工程橋隧工程專項等資質。
-
福建省交通規劃設計院。持有國家認證的工程總承包、公路行業(公路、特大橋梁、特長隧道、交通工程)、水運行業等多個甲級工程勘察設計資質,130多個項目分別獲國家、省部級優秀工程勘察設計獎、科技進步獎和優秀計算機軟件開發獎。
-
河南省交通規劃設計研究院股份有限公司(股票名稱:設研院,代碼:300732)。于2017年12月12日在創業板上市。擁有公路全行業設計甲級、市政行業(道路工程、橋梁工程、城市隧道工程、軌道交通)設計甲級、建筑工程設計甲級、工程勘察綜合甲級、工程測繪甲級、工程監理(公路工程、建筑工程、市政公用工程)甲級、工程試驗檢測甲級,公路、市政、建筑三個行業的咨詢甲級等甲級資質近20項。
-
云南省交通規劃設計研究院。具有公路行業勘察、設計甲級資質,先后參與了越南、老撾、緬甸、尼日利亞等國的公路設計工作。截至2009 年,共獲國家和省部級優秀勘察、優秀設計獎、科技進步獎100多項。
-
招商局重慶交通科研設計院有限公司。招商局集團子公司。擁有工程勘察設計類八項甲級資質證書,公路隧道勘察設計技術處于全國領軍地位,曾榮獲多項詹天佑獎、魯班獎、國家設計特獎和國家、省部級優秀設計獎。
……
03江浙民營企業
江浙民營企業主要以蘇交科集團股份有限公司為典型代表。全國交通行業省屬科研設計院所中第一個由事業單位改制為員工持股的科技型民營企業。蘇交科現擁有城鄉規劃甲級資質;工程勘察綜合類甲級資質;工程設計公路、市政、水運、建筑專業甲級資質;工程咨詢專業甲級資質;公路工程綜合、公路工程橋隧工程和交通工程專項、水運工程材料和水運工程結構甲級試驗檢測資質;公路工程和市政公用工程監理甲級資質;公路工程施工總承包一級資質等。
04上市公司
截止2017年底,資本市場的上市公司主要有8家。在主板上市的共有5家企業,在中小板上市的有1家,在創業板上市的有2家。
綜上所述,中國交建和中國中鐵等央企巨頭一般成立時間較早,發展經驗豐富,擁有比較齊全的公路工程行業資質且等級較高,一般都是行業甲級及以上;人才隊伍和層次結構健全,擁有像勘察設計大師,享受國務院津貼的優秀核心人才;業務范圍廣,能提供公路全產業鏈的服務,并在海外市場都有一定的影響力,處于公路工程設計行業金子塔的頂端。而傳統的區域龍頭企業也正在通過在全國其他地方設立分子公司,逐步降低對本地市場的依賴,打破設計的區域性障礙,有些區域企業還通過上市加速資本與技術的融合、成功地擴大了品牌影響力,壯大了資金實力,例如蘇交科、勘設股份、設計總院等。
作者|J先生,來自上海攀成德企業管理顧問有限公司
更多相關信息 還可關注中鐵城際公眾號矩陣 掃一掃下方二維碼即可關注





